728x90
300x250
1517번: 버블 소트
첫째 줄에 N(1≤N≤500,000)이 주어진다. 다음 줄에는 N개의 정수로 A[1], A[2], …, A[N]이 주어진다. 각각의 A[i]는 0≤|A[i]|≤1,000,000,000의 범위에 들어있다.
www.acmicpc.net
이중for문을 통해 시간복잡도 O(n^2)인 기본적인 버블소트 알고리즘으로는 시간 초과!
package algorithm.boj;
import java.io.FileInputStream;
import java.io.FileNotFoundException;
import java.util.Scanner;
public class Fun1517 {
public static int[] map;
public static int cnt = 0, N;
public static void main(String[] args) throws FileNotFoundException {
System.setIn(new FileInputStream("input.txt"));
Scanner sc = new Scanner(System.in);
N = sc.nextInt();
map = new int[N];
for (int i = 0; i < N; i++) {
map[i] = sc.nextInt();
}
// solve
solve(N);
System.out.println(cnt);
for(int i : map) {
System.out.print(i+" ");
}
System.out.println();
}
public static void solve(int idx) {
if (idx == 1)
return;
else {
for (int i = 0; i < idx; i++) {
for (int j = i+1; j < idx; j++) {
if(map[i]>map[j]) {
cnt++;
int temp = map[i];
map[i] = map[j];
map[j] = temp;
}
}
}
solve(idx - 1);
}
}
}
향상된 버블정렬인 1개의 for문으로 O(n) 했는데도 시간 초과!
public static void solve(int idx) {
if (idx == 1)
return;
else {
for (int i = 0; i < idx-1; i++) {
if (map[i] > map[i+1]) {
cnt++;
int temp = map[i];
map[i] = map[i+1];
map[i+1] = temp;
}
}
solve(idx - 1);
}
}
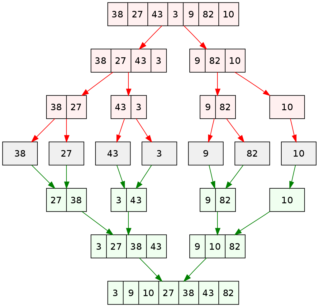
이건.. 머지소트(병합정렬) Merge sort를 이용해서 구현해야 하는 것이였다..
머지소트의 시간복잡도는 O(nlogn)이다. 머지하니까 깃이 생각나는군 머지머지
병합정렬은 배열의 길이가 1이 될때까지 다 쪼갰다가 다시 정렬하면서 붙여주는 작업이다.

카운트 증가는 병합 과정에서 왼쪽 값이 오른쪽 값 보다 클 때 왼쪽 배열에 있는 원소의 갯수만큼 계속 더해주면 된다.
마지막에 원본에 정렬한 배열을 복사해야한다.. 왜냐면 분할된 조각들은 계속 원본 map을 바라보고 있기때문에..
그때그때 병합된 상황들을 원본도 알고 있어야한다.
import java.io.BufferedReader;
import java.io.FileInputStream;
import java.io.FileNotFoundException;
import java.io.IOException;
import java.io.InputStreamReader;
import java.util.StringTokenizer;
public class Main {
public static long[] map, tmp;
public static long cnt = 0;
public static int N;
public static void main(String[] args) throws NumberFormatException, IOException {
BufferedReader br = new BufferedReader(new InputStreamReader(System.in));
N = Integer.parseInt(br.readLine());
StringTokenizer st = new StringTokenizer(br.readLine());
map = new long[N];
tmp = new long[N];
for (int i = 0; i < N; i++) {
map[i] = Long.parseLong(st.nextToken());
}
// solve
solve(0, N - 1);
System.out.println(cnt);
// for (int i : map) {
// System.out.print(i + " ");
// }
// System.out.println();
}
public static void solve(int start, int end) {
//0. 배열의 크기가 1인지 조건 확인
if (start < end) {
// 1. 분할을 하기위하여 절반 나누기 (분할된 오른쪽 부분의 idx 계산때문에 end/2가아닌 start+end/2)
int mid = (start + end) / 2;
solve(start, mid); // 2. 왼쪽 분할부분을 더 분할하기
solve(mid + 1, end); // 3. 오른쪽 분할 부분을 더 분할하기
// 4. 가장 작은 단위의 분할 부분부터 다시 병합하기
int i = start;
int j = mid + 1;
int k = start;
// i,j를 idx삼아 병합 .. 단, 분할된 배열의 길이를 벗어나지 않도록!.. cnt는 map[i]이 더 작을때 일어난다.
while (i <= mid && j <= end) {
// 대소 비교
if (map[i] <= map[j]) {
tmp[k++] = map[i++];
} else {
tmp[k++] = map[j++];
cnt+= mid-i+1;
}
}
// 만약 왼/오 분할된 부분 중 작은 수가 한쪽에 몰려있어서 i,j인덱스가 끝점까지 간 경우는 따로따로 확인한다.
while (i <= mid) {
tmp[k++] = map[i++];
}
while (j <= end) {
tmp[k++] = map[j++];
}
for (int l = start; l <= end; l++) {
map[l] = tmp[l];
}
}
}
}
728x90
'알고리즘 > 분할정복' 카테고리의 다른 글
| 백준 1074번 : Z [분할정복][재귀] -Java (0) | 2024.02.06 |
|---|---|
| 백준 2448번: 별 찍기 - 11 [분할정복][재귀] - Java (0) | 2020.09.08 |
| 백준 2447번: 별 찍기 - 10 [분할정복][재귀] - Java (0) | 2020.09.06 |
| 백준 1992번: 쿼드트리 [분할정복][재귀] - Java (0) | 2020.09.06 |
| 백준 11729번: 하노이 탑 이동 순서 [분할정복][재귀] - Java (0) | 2020.09.06 |